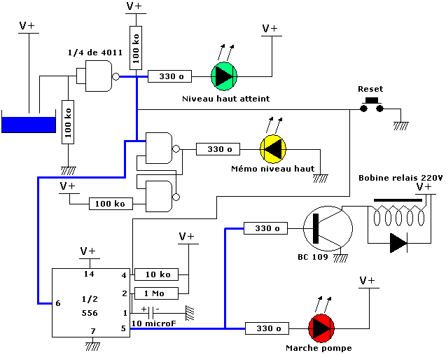
La détection de niveau

J'ai opté pour un principe archi-connu, la haute impédance des circuit c-mos, partant de ça il est très simple de fabriquer un détecteur de liquide avec une simple porte nand (¼ de 4011).
Si le niveau d'eau monte, il apporte un 1 à l'entrée de la porte nand qui est normalement tirée à 0 par une résistance de 100 kΩ, on a donc un 0 en sortie de porte qui est montée en inverseur.
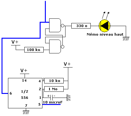
Le timer

Ce signal est envoyé vers le timer, mais aussi vers deux autre portes nand montées en bascule RS pour mémoriser le fait que le niveau haut de liquide a été atteint, ça allume une LED et c'est intéressant pour vérifier le fonctionnement pendant une absence. La bascule RS est équipée d'un bouton poussoir de RAZ pour effacer l'information mémorisée et donc éteindre la LED.
Pas de finesse particulière j'ai utilisé un archi classique 555, enfin presque comme il ne me restait qu'un 556 dans mes fonds de tiroir c'est ce que j'ai utilisé (rappel 556 = 2x555). Configuré avec une résistance de 1MΩ et un condensateur de 10µF la constante de temps est de 20 secondes.
La commande de puissance

En sortie du 556, la puissance de sortie est insuffisante pour commander un relais, j'ai donc fait appel a un classique transistor, ici un BC 109, qui va commander la bobine d'un relais de récupération. Le transistor est protégé de la bobine du relais par une diode 1N4148.
C'est donc le relais qui va commander la pompe, en lui donnant ou non du 220V pendant 20 secondes, à chaque fois que le niveau haut d'eau sera détecté.
Alimentation

J'ai recyclé pour cela une vieille alimentation de téléphone portable, dont on a souvent plusieurs exemplaires qui trainent dans un carton.
Schéma final

Conclusion

Vous l'aurez sans doute remarqué, j'utilise beaucoup de composants de fond de tiroir ou de récupération, ce qui en fait un montage vraiment pas cher, dans les 3 ou 4 euros. mais qui fonctionne très bien depuis début septembre 2009.






Les 18 commentaires déjà postés sur cette page :
Je l'ai même choisi pour mon travail fin d'étude.
Montage de commande automatique du moto pompe de régulation
Non, en tout cas pas constaté chez moi.
n'y a t-il pas d'électrolyse de l'eau ?
Merci
Je recherchai un schémas de principe simple pour réaliser un petit montage de détection de niveau bas et haut d'eau pour gérer le remplissage/vidage par une pompe d'un bac à eau alimenté par une source.
Le vôtre m'inspire bien par sa simplicité, je vais le modifier pour l'adapter en gestion de 2 cuves avec 2 pompes.
Par contre j'ai constaté que dans tous vos schémas de principe, les diodes électroluminescentes (LED) sont montées à l'envers: la base du triangle indique l'anode (+) et la pointe avec sa barre verticale indique la cathode (-).
Comme elles sont fonctionnelles en branchement direct dan sle bon sens de polarisation, elles ne peuvent s'allumer telles représentées dans les circuits.
Cordialement,
Guy-Bernard
Ce dispositif est conçu pour remplir un récipient et arrête la pompe quand il est plein
Est-il possible de faire l'inverse vider le récipient et arrêter la pompe l'osrqu'il est vide
Merci
Henri
En théorie il suffirait d'inverser le signal du "capteur" juste après le 1/4 de 4011, et le montage fonctionnerait à l'opposé. Mais bon ça demande un essai bien sur.
Merci pour ce montage, je suis confronté au même probleme mais pour regler le niveau d'une piscine. J'aurais donc besoin d'un mécanisme qui détécte le non passage de courant entre les electrode pendant 15mn, puis qui que la pompe se mette en route pendant 30mn, est ce que vous pouvez proposer qqchose de similaire ?
Je lis vraiment tous les articles de ce site, alors celui-là y est passé aussi.
Bon, je n'y ai pas compris grand chose mais d'un autre côté je n'avais pas vraiment besoin de fabriquer une pompe à commande électronique...
Mais, j'abonde dans ton sens lorsque tu t'insurges contre la stupidité crasse (qui est sans doute d'ailleurs plutôt un moyen de faire plus de fric) de tous ces fabricants de téléphone qui nous fournissent des téléphones et leurs chargeurs aux prises incompatibles !
J'en ai au moins 5 ou 6 qui dorment dans un tiroir. Quel gâchis !
Et ça fait du bien de ne pas se sentir seule à s'indigner sur ce genre de petites choses choquantes.
Comme quoi, je fais bien de tout lire sur ce site.
Je débute en électronique et je voulais pouvoir faire quelque chose de similaire : Ton article m'a beaucoup aidé :)